根据区域教育事业发展需要,为进一步加强教师队伍建设,经中共海曙区委机构编制委员会办公室、海曙区人力资源和社会保障局核准,海曙区教育局决定公开招聘事业编制教育人才30名。现将有关事项公告如下:
一、招聘原则和办法
招聘工作坚持公开、平等、竞争、择优原则,按照德才兼备的用人标准,采取公开报名、统一考试和择优聘用的办法进行,通过第一类岗位(初试、教育教学能力测试)、第二类岗位(专业技能测试、笔试和面试)、体检和考察等程序招聘事业编制教育人才。
二、招聘岗位和范围条件
(一)招聘岗位及指标
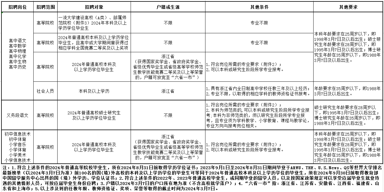
共招聘事业编制教育人才30名。其中:高中语文1名、高中数学3名、高中物理1名、高中化学2名、高中生物2名、高中历史1名;义务段语文5名、初中体育1名、初中信息技术2名、小学音乐2名、小学体育6名、小学美术3名、小学信息技术1名。具体见《报考岗位及招聘指标》(附件1)。
(二)招聘范围及资格条件
1.具有中华人民共和国国籍,且无国(境)外永久居留权。思想政治素质好,拥护党的路线方针政策,遵纪守法、品行端正,诚信廉洁,事业心和责任感强,具有良好的职业素质;
2.具有适应岗位要求的身体条件;
3.符合招聘岗位所需的专业要求(附件2);
4.报考范围及其他要求,详见下表。

三、招聘办法和步骤
(一)报名与资格审核
1.网上报名
时间:2024年3月8日9:00-2024年3月20日12:00。应聘人员通过 https://wj.qq.com/s2/14240713/akxb/网址或手机扫描二维码,在认真阅读招聘公告后,按要求输入相关信息,严格按照招聘范围及资格条件选择岗位进行报名。每位应聘人员限报一个岗位,同时报考多个岗位的,取消报考资格。

2.现场报名
时间:2024年3月25日(周一)9:00—14:00
地点:宁波市海曙区青少年宫(海曙区丰柏街21号),请从通途路边上1号门进入。
3.现场确认
时间地点与“现场报名”相同。
(1)应聘人员按“现场确认材料清单”(附件5)规定,携带相关材料进行现场资格审核。
(2)应聘人员报名所提供的个人信息必须真实有效。现场确认时,工作人员将对应聘人员的报考资格进行审核。资格审核通过者现场发放准考证;证件不全或提供证件与报考资格条件不相符者,不能通过报名资格审核。
(3)现场确认结束后,符合招聘条件的应聘人数和招聘岗位数比例不足3:1的,酌情核减该岗位招聘岗位数或取消该岗位招聘。核减或取消的招聘岗位将在现场确认后在海曙区人力资源和社会保障局、海曙区教育局门户网站发布核减或取消招聘岗位公告。
(4)应聘人员必须在规定时间完成网上(或现场)报名和现场确认,逾期视为自动放弃。
(二)考试
考试分两类岗位进行。
第一类岗位:高中语文、高中数学、高中物理、高中化学、高中生物、高中历史和义务段语文
1.考试形式
考试含初试和教育教学能力测试两个部分。
2.初试
初试时间、地点以准考证为准。应聘人员须同时携带准考证和有效期内二代身份证,按照准考证上规定的时间和地点参加初试。
初试主要测试应聘人员的口头表达能力、应变能力、分析能力、回答问题准确性和举止仪表等。初试满分100分,不足60分者淘汰。
在初试合格人员中,根据初试成绩从高分到低分按招聘指标数确定进入教育教学能力测试对象,指标数4名及以下的,按1:3比例确定;指标数5名及以上的,按1:2比例确定,如遇进入教育教学能力测试的最后一名初试成绩并列的,并列人员全部进入教育教学能力测试;不足比例的按实际人数确定。
初试成绩和进入教育教学能力测试人员名单于初试结束后在海曙区教育局门户网站公布。
3.教育教学能力测试
教育教学能力测试具体时间地点另行通知。教育教学能力测试对象凭有效期内二代身份证,按照规定的时间和地点参加测试。不按规定的时间和地点参加测试的,视作放弃,对因放弃或规定时间迟到所产生的空缺,名额不递补。
教育教学能力测试采用笔试与面试相结合的形式进行。笔试主要测试应聘人员的综合素养。面试主要测试应聘者的口头表达能力、综合分析能力、教育教学基本知识等综合技能。笔试和面试满分均为100分,面试成绩不足60分者淘汰。
4.成绩
考试总成绩=初试成绩×30%+笔试成绩×40%+面试成绩×30%。在面试合格人员中,根据总成绩从高分到低分按招聘指标数1:1的比例确定签约对象。若总成绩相同,以面试成绩高的为签约对象。考试成绩以及参加体检人员名单于教育教学能力测试结束3个工作日内在海曙区教育局门户网站公布。
第二类岗位:初中体育、初中信息技术、小学音乐、小学体育、小学美术和小学信息技术。
1.考试形式
考试分专业技能测试、笔试和面试三个部分。
2.专业技能测试
专业技能测试时间、地点以准考证为准。专业技能测试对象凭有效期内二代身份证,按照规定的时间和地点参加测试。
专业技能测试主要测试招聘岗位所需的专业技能等内容。专业技能测试满分100分,不足60分者淘汰。
在专业技能测试合格人员中,根据测试成绩从高分到低分按招聘指标数确定笔试对象,指标数4名及以下的,按1:5比例确定;指标数5名及以上的,按1:3比例确定。如遇进入笔试的最后一名专业技能测试成绩并列的,并列人员全部进入笔试;不足比例的按实际人数确定。
3.笔试
笔试形式为闭卷。笔试主要考查招聘岗位相关的综合知识,包含教育教学理论、学科专业知识及教材教法等内容。笔试卷面总分100分。此环节测试对象全部进入面试环节。
4.面试
面试形式为试讲。面试主要考查应聘人员的课堂教学能力、口头表达能力、综合分析能力、教育教学基本知识等综合技能。面试满分100分,不足60分者淘汰。
面试对象凭准考证和有效期内二代身份证,按照规定的时间和地点参加面试。不按规定的时间和地点参加面试的,视作放弃。对因放弃或规定时间迟到所产生的面试空缺,名额不递补。
5.成绩
考试总成绩=专业技能测试成绩×40%+笔试成绩×30%+面试成绩×30%。在面试合格人员中,按总成绩从高分到低分按招聘指标数1︰1的比例确定签约对象。若总成绩相同,以专业技能测试成绩高的为签约对象。考试成绩以及参加体检人员名单于面试结束3个工作日内在海曙区教育局门户网站公布。
(三)签约
拟定于教育教学能力测试(第一类岗位)、面试(第二类岗位)结束后,签约对象与海曙区教育局签订就业协议。若有放弃签约造成岗位空缺的,在相应的合格人员中,按总成绩从高分到低分依次递补。签订就业协议后,应聘人员还须参加下一步的体检和考察。除协议书约定的条款外,如应聘人员体检、考察不合格,就业协议则自动解除。
具体工作岗位根据工作需要统筹安排,不服从调配的不予聘用。
(四)体检
体检标准和程序参照公务员录用体检通用标准执行。
体检参照2024年宁波市各级机关考试录用公务员的相关办法和标准执行。体检工作实施前,国家、省出台新规定的,按新规定执行。体检时间另行通知,体检费用由报考人员自理。不按规定的时间、地点参加体检或体检结果不合格者淘汰。体检合格者进入考察。
(五)考察
考察参照2024年宁波市各级机关考试录用公务员考察办法执行。自愿放弃考察者,须向海曙区教育局递交书面申请。考察还须审核报考资格,不符合报名条件的定为考察不合格。考察结果为“不宜聘用为事业单位工作人员”的淘汰。
(六)公示与聘用
考察合格后,对拟聘用人员在海曙区人力资源和社会保障局、海曙区教育局门户网站公示7个工作日。公示期间,被反映有影响聘用问题并查有实据的,取消聘用资格。对反映的问题一时难以查实的,将暂缓聘用,待查清后再决定是否聘用。
公示期满,对拟聘用人员无异议或反映问题经查不影响聘用的,按有关规定办理聘用手续。拟聘用人员必须在规定时间内报到,无正当理由逾期不报到的,取消聘用资格。
在办理聘用或人事关系转移手续时仍将审核档案资料,若发现拟聘用人员档案资料有不符合报考条件的,将取消聘用资格。
四、注意事项
(一)应聘人员所提供的材料必须真实,如有作假,一经查实,取消应聘或聘用资格。
(二)不能按规定提供毕业证书、学位证书、国(境)外学历学位认证书,或毕业证书(学历学位认证书)上的学历、专业与报考岗位所要求的学历、专业不相符的,取消聘用资格。
(三)在普通高校脱产就读的非2024年应届毕业生不得以原已取得的学历、学位证书报考。委培生须提供委托培养单位同意报考的书面证明。
(四)被聘用人员按有关规定实行试用期,期满经考核不能胜任教育工作的,解除聘用合同。未取得教师资格证书的人员须在聘用起两年内取得相应的教师资格证书,届时未取得的,解除聘用合同。被聘用人员在签约学校至少工作满5年。
(五)由于体检、考察、公示、聘用等原因造成拟聘用人员空缺的,空缺名额不再递补。
(六)在选拔程序各环节中的违纪违规行为,按照国家人力资源和社会保障部《事业单位公开招聘违纪违规行为处理规定》(中华人民共和国人力资源和社会保障部35号令)处理。
有关招聘信息请随时关注海曙区教育局门户网站(http://www.haishu.gov.cn/col/col1229100614/index.html)
咨询电话: 0574-87070376;0574-87195724
监督电话: 0574-89188317(海曙区纪委区监委派驻第四纪检监察组)
附件:
1.报考岗位及招聘指标
2.报考岗位专业要求
3.一流大学建设高校(A类)名单及部属师范院校名单
4.宁波市海曙区教育局公开招聘2024学年“专曙优师”教育人才报名登记表(第二批)
5.现场确认材料清单
宁波市海曙区教育局
2024年3月7日
来源:http://www.haishu.gov.cn/art/2024/3/7/art_1229100955_58993510.html

附件.doc
