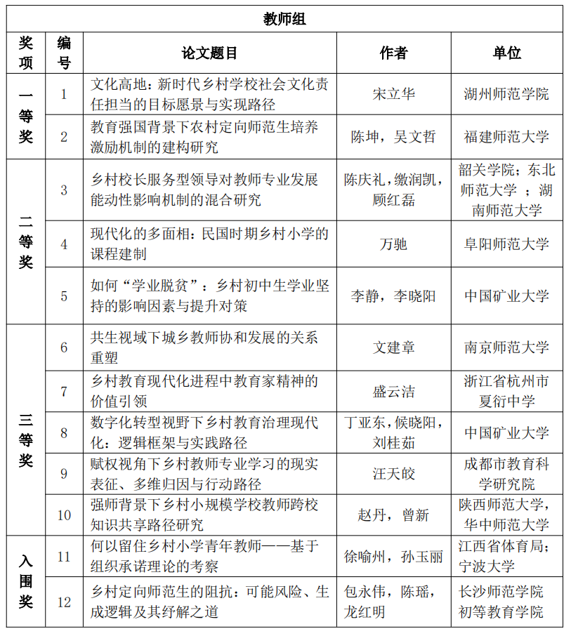
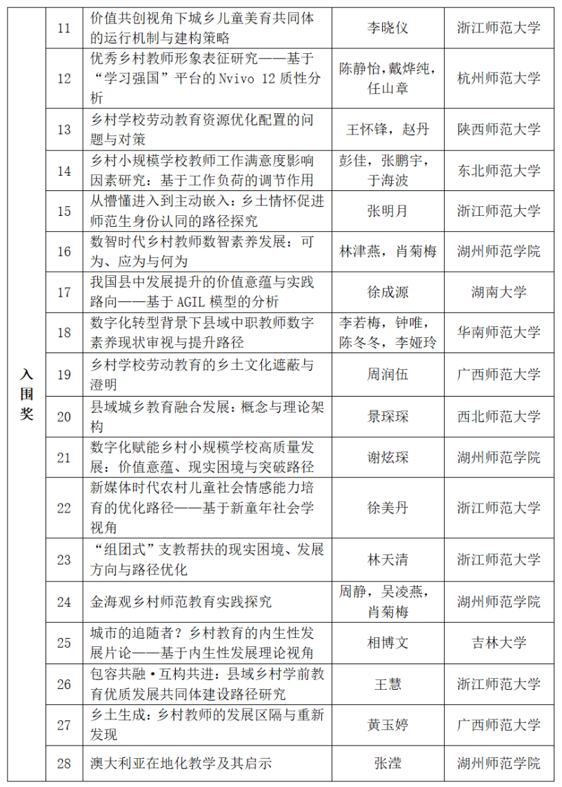
为鼓励广大学人扎根中国大地研究乡村教育,增进学术交流与观点碰撞,不断促进乡村教育的发展与振兴,助力现代化教育强国建设,我中心于2024年3月-8月面向全国(包括港、澳、台地区)教师(含中小学教师)和硕博研究生举办了第二届“乡村教育研究”主题征文比赛。此次活动得到业内专家、学者的高度支持以及广大教师和研究生的踊跃参与,取得了良好的效果。经专家认真、严谨评审,最终评选出教师和研究生优秀论文一、二、三等奖共20篇,入围奖20篇。获奖论文名单如下:



现予公示,公示期为5日(2024年8月16—20日)。凡入围奖及以上者均将受邀参加我中心举办的第二届乡村教育学术论坛及征文颁奖仪式。
对公示内容有异议的,可在公示期间以电子邮件形式实名提出,电子邮箱xdxcjy@zjhu.edu.cn。
浙江省乡村教育研究中心
2024年8月16日


