人事处
网站首页
部门概况
部门简介
岗位职责
联系方式
政策规章
人才引进
师资培养
人事管理
服务指南
人才招聘
下载中心
人才引进
师资培养
人事管理
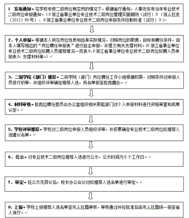
专业技术二级岗位申报流程
作者:
发布时间:2024-02-09
浏览次数:
337
map