招聘公告详情
根据《金华市属事业单位公开招聘人员细则》有关规定,金华市教育局直属学校计划面向2023届毕业生公开招聘事业编制教师49名。现就有关事项公告如下:
一.招聘单位、岗位及要求
岗位详见附件1《金华市教育局直属学校面向2023届毕业生公开招聘教师岗位一览表》。

二.招聘条件及范围
1)基本条件:
1.拥护党的领导,遵守国家法律、法规,无违法记录,品行端正,有志于教育事业;
2.专业对口,具有良好的教师职业素养;
3.身心健康,具有适应岗位要求的身体条件;
4.户籍不限,1993年1月1日及以后出生;博士研究生可放宽至1988年1月1日及以后出生;
5.凡与事业单位负责人员有夫妻关系、直系血亲关系、三代以内旁系血亲关系或者近姻亲关系的应聘人员,不得应聘与单位领导人员有直接上下级领导关系的岗位。
2)应聘者必符合以下条件中的一项
文化课教师:
1.普通高校2023届硕士研究生及以上毕业生(须在本科或研究生层次所学专业为师范类);
2.一流大学建设高校2023届本科及以上毕业生;
3.一流学科建设高校2023届师范类本科毕业生,并且大学期间获得过校级及以上优秀毕业生、优秀学生(党员)、优秀学生(党、团)干部等荣誉称号,或综合(专业)成绩排名前50%;
4.第一批录取的普通高校师范类2023届本科毕业生,并且大学期间获得过国家奖学金、省级师范生技能大赛二等奖以上或校级及以上优秀毕业生、优秀学生(党员)、优秀学生(党、团)干部等荣誉称号,或综合(专业)成绩排名前50%;
5.浙江师范大学2023届本科毕业生,并且大学期间获得过国家奖学金、省级师范生技能大赛二等奖以上或校级及以上优秀毕业生、优秀学生(党员)、优秀学生(党、团)干部等荣誉称号,或综合(专业)成绩排名前50%;
6.浙江省重点建设高校师范类2023届本科毕业生,并且大学期间获得过国家奖学金、省级师范生技能大赛二等奖以上或校级及以上优秀毕业生、优秀学生(党员)、优秀学生(党、团)干部等荣誉称号,或综合(专业)成绩排名前40%。
专业课教师:
普通高校2023届毕业生
三.招聘办法及程序
在金华市人力资源和社会保障网(http://rsj.jinhua.gov.cn)、金华人才网(http://www.jhrcsc.com/)、金华教育网(http://jyj.jinhua.gov.cn)等网站发布招聘公告。
报名方式:采用网络报名、现场报名方式,每人限报一个岗位。
1.网络报名及资格初审:本公告公布之日起至11月7日17:00(以邮箱收取时间为准)。
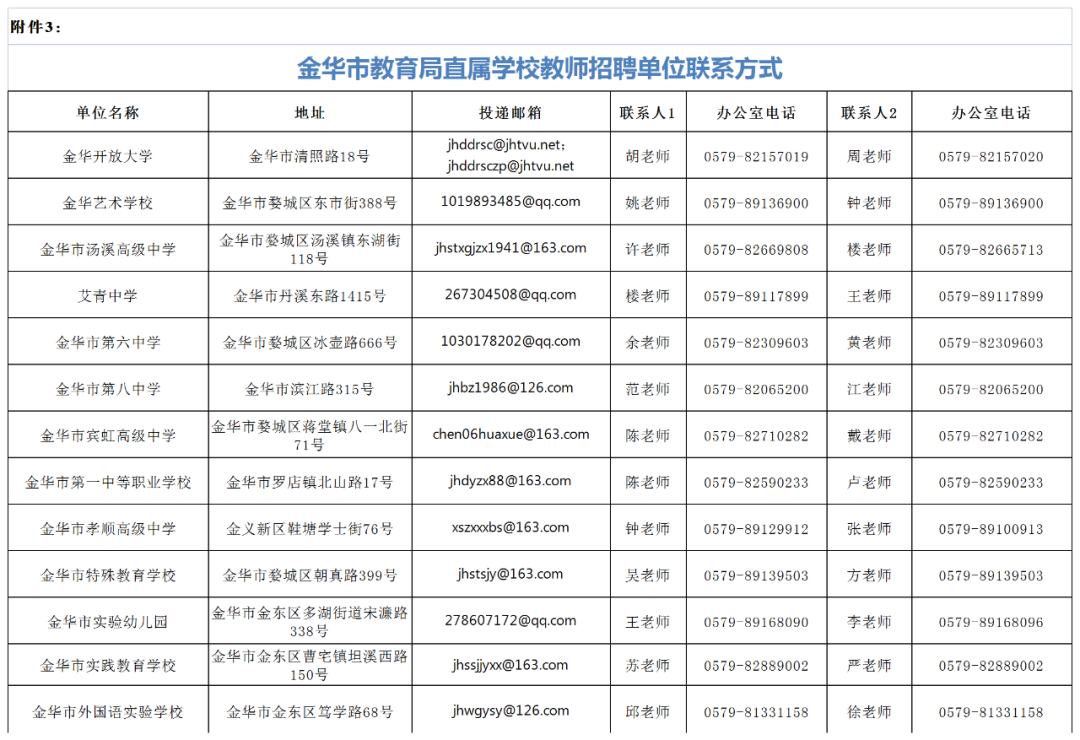
应聘者应递交以下材料扫描件或照片:⑴身份证;⑵《金华市教育局直属学校教师招聘报名表》(附件2),同时发送报名表电子稿(报名表上的照片须为近期免冠正面证件照,jpg格式);⑶学校核发的《就业推荐表》、教育部学生司制发的《全国普通高校毕业生就业协议书》(网签学校凭网页截图);⑷报名资格相关佐证材料;⑸高校期间成绩材料;⑹各类荣誉、比赛及奖项材料;⑺担任学生会干部等其他材料。〔⑷~⑺项材料酌情提供〕以上材料分类按序压缩打包(以“应聘岗位+姓名”命名),发送至应聘学校邮箱(详见附件3)。通过网络报名资格初审人员需在11月12日上午11:00前携带相关资料原件到浙江师范大学报名现场接受资格复审(如遇疫情影响,资格复审地点以短信通知为准)。
2.现场报名及网络报名资格复审时间:2022年11月12日上午(8:30~11:00),地点:浙江师范大学东门网球场。应聘者从浙江师范大学东门进入报名现场。应聘者应提交相关材料的原件和复印件,具体材料同网络报名。
招聘学校综合应聘者学习成绩、所获荣誉、竞赛奖项等情况量化考核择优,按1:3确定入围考试人员,报名不足岗位按实际符合报名条件人数进入考试。考试时间为11月12日下午,具体时间、地点另行通知。不按时参加考试的,视为自动放弃。
考试采用模拟上课方式进行,内容为教育教学基本素质和能力(其中部分岗位需进行相关技能测试,详见附件1)。成绩均采用百分制。总成绩为模拟上课成绩(如有技能测试,则总成绩为模拟上课成绩50%+技能测试成绩50%)。
根据总成绩从高分到低分依次按1:1确定体检、考察对象,并签订就业协议。
总成绩低于70分者不进入体检、考察环节。考试成绩和体检、考察对象在金华教育网公布。
体检(2023年6月实施)、考察(2023年7月实施)标准和程序参照浙江省公务员录用体检、考察工作标准和程序执行。未按规定时间、地点参加体检的,视为放弃,不予递补。
体检、考察合格者确定为拟聘用人员,在金华市人力资源和社会保障局网、金华市教育网进行拟聘用公示。公示无异议,办理聘用手续。
应聘者提供虚假材料和信息的;在校期间受过处分至毕业时未撤销的;2023年7月底前未取得相应学历学位证书和符合报考岗位要求教师资格(非师范类本科毕业生和2023届硕士研究生及以上毕业生,要求聘用两年内<即2025年8月底前>取得符合报考岗位要求的教师资格证书)的,取消聘用资格。
应聘者体检、考察不合格或体检后任一环节放弃的,一律不再进行递补。
金华市教育局成立教师招聘工作监督小组,进行全程监督,对违反招考纪律人员,按有关规定严肃处理。监督电话:0579-82469795,82465199。
五.考试成绩及公示查询
考试成绩及公示详见金华教育网(http://jyj.jinhua.gov.cn/)公告栏,不再另行通知。
咨询单位:金华市教育局人事处;咨询电话:0579-82469795。
六.其他
(一)本次聘用人员在本校服务年限未满五年的不得申请调离。
(二)其他未尽事宜由金华市教育局教师招聘工作领导小组负责解释。
(三)本次招聘按照有关疫情防控要求执行。
七.金华市教育局直属学校教师招聘单位联系方式:

